化妆品新原料的定义
化妆品新原料是指在国内首次使用于化妆品生产的天然或人工原料。
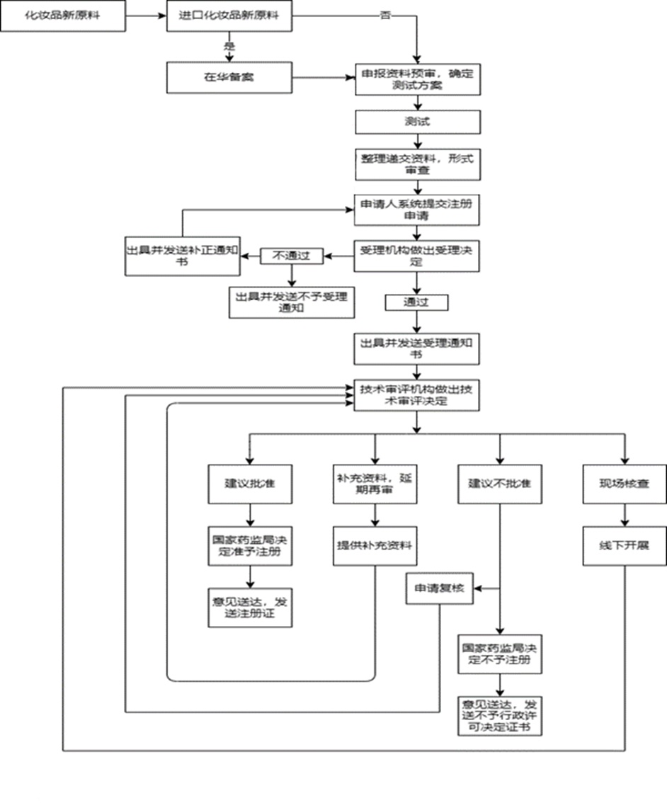
化妆品新原料注册流程

化妆品新原料的申报资料
化妆品新原料行政许可申报资料要求
1. 化妆品新原料行政许可申请表
1. 研制报告
2. 生产工艺简述及简图
3. 原料质量安全控制要求
4. 毒理学安全性评价资料
5. 进口化妆品新原料申请人,应提交已经备案的行政许可在华申报责任单位授权书复印件及行政许可在华申报责任单位营业执照复印件并加盖公章。
6. 可能有助于行政许可的其他资料。
申请人应根据新原料特性按上述要求提交资料,相关要求不适用的除外。
另附送审样品1件。